

Nirbhaya
Ensuring Safety for Bangladeshi Women
Year
2022
Industry
Personal Safety
Crisis Response
Social Cause
Scope
UX Research
Interaction Design
UI Design
Roles and Responsibilities
UX Research
Wireframing
Prototyping
Final UI Design
Usability Testing
Prototype Links

Problem Statement
For my Google UX Design Coursera program, I was given the prompt to design a mobile app for a social cause. Being from Dhaka, a notoriously crime-ridden and unsafe city- especially for women, I decided to design an app that helps women stay safe while roaming in the city.
Tools
Google Forms and Sheets (for Survey design and analysis)
Adobe XD (for Wireframing, Prototyping and UI Design)
Google Meet (for Remote Usability Testing)
Vision
Provide Bangladeshi women a way to defend themselves and seek support in moments of crisis that makes them feel safe and confident at all times
Values
Objectives
Provide fast, accessible ways to relevant contacts and information during times of crisis
Target Audience
Urban Bangladeshi women who need to travel at night for work or study
Design Process

Discovery Phase
TRIGGER WARNING:
Contains first-hand accounts from female victims of sexual harassment and assault
The Discovery phase was kicked off with an anonymous online survey.

Survey Findings



User Personas
Based on the survey responses, two personas were developed-


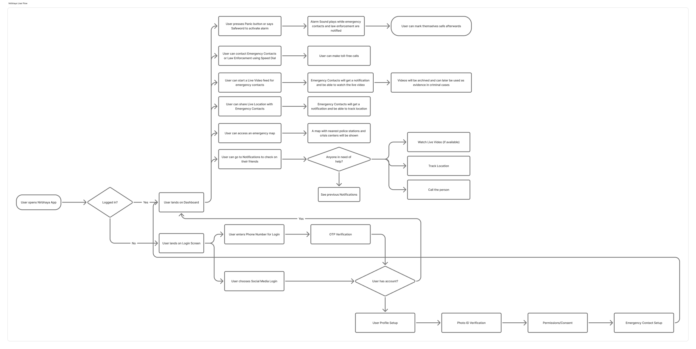
User Flow

Wireframes



Solutions








Evaluative Research
A remote, unmoderated usability test was conducted on the low-fidelity prototype to get early feedback from 5 users. Each usability study lasted 20-30 minutes.






Accessibility Considerations
Voice Command to accommodate victims freezing during moments of crisis
Panic Button was enlarged in size to increase touch target and placed within Thumb Zone
Bangla Language was added to ensure Understandability and Accessibility for all Bangladeshi women
Minimal layout was implemented in the dashboard to ensure users can take actions faster
Outcomes
The final prototype was received positively among the study participants
“A tool like Nirbhaya can be super helpful and handy in moments of crisis!” - Nafisa Khan, 25, Dhaka
Since this was a conceptual design, the app was never developed or released. As such, success metrics are not available for this design.

Retrospective
What I Learned
Importance of Accessibility and Environmental Context
User feedback such as adding Safewords or changing location of the Panic Button taught me the importance of accessibility and user context
User flows are circular loops not straight lines
After completing each flow, it was important to allow users to return to the dashboard which was missed out on the initial wireframes
Anonymity in UX Research Reveals More
The anonymous survey allowed users to freely describe their situations and pain points in detail- which later helped expedite the ideation process
Challenges/Trade-Offs
Security vs User Experience
Steps such as OTP verification or Photo ID verification hindered the User Experience but also helped prevent fake users
Social Good vs Business Viability
While allowing users to make free phone calls or live video sessions support the society, they are also very expensive solutions to maintain operationally
Retirement of Adobe XD
I had picked Adobe XD as my design tool since I was familiar with other Adobe products. However, the platform was soon retired and I lost access to my design files
What would you do differently now?
Rebuild the Prototype in Figma instead of Adobe XD
Incorporate a faster onboarding process or Guest Mode
Rethink the Business Model to ensure its Sustainability
Assure users that the app will not lead to any privacy breach of sensitive information
Branding

The name “Nirbhaya” derives from the word which means “a fearless woman” in Bangla and Hindi languages. It also pays homage to the victim of one of the most heinous gang rape cases in the history of South Asia who was later given the same nickname.
The dark red color and the closed fist symbolize female empowerment. The logo was conceptualized in both English and Bangla languages.
4+ Years in PRODUCT DESIGN
HCIM STUDENT @ UMD