

GoonGoon
Tuning the Caller Tune Experience
Year
2023
Industry
Telecommunications
Music
Scope
UX Research
Interaction Design
UI Design
Roles and Responsibilities
UX Audit
Wireframing
Prototyping
UX/UI Design
Stakeholder Updates
Dev Handoff and Grooming
Prototype

Problem Statement
The legacy GoonGoon experience, available as an in-app SDK inside My Robi App, was designed and developed externally with limited insight into local user behaviors and left stagnant since 2019. As a result, the feature failed to integrate seamlessly with the experience of the core app- leading to an experience that felt outdated, inconsistent, and detached from users’ mental model.
Tools
Microsoft Excel (for data analysis)
Figma (for UI Designing and Prototyping)
Microsoft PowerPoint (for stakeholder presentations)
Vision
Designing an experience that harmonized with the core My Robi experience and accommodated Bangladeshi users’ mental model
Values
Objectives
Migrate users from traditional channels such as SMS or USSD to the SDK
Increase subscription revenue of the service
Reduce user churn
Target Audience
50K+ Monthly Active Users of the GoonGoon Service
Success Metrics
Monthly Active Users
Subscription Revenue
User Retention and Churn Rate
Key Highlights
97% Y-o-Y Revenue Growth
MAU increased from ~50K to 100K+
Design Process

Discovery Phase
A cognitive walkthrough was complemented by analysis of log reports to identify user drop-off points and monetization opportunities







Design System

Information Architecture & User Journey Map
Information Architecture

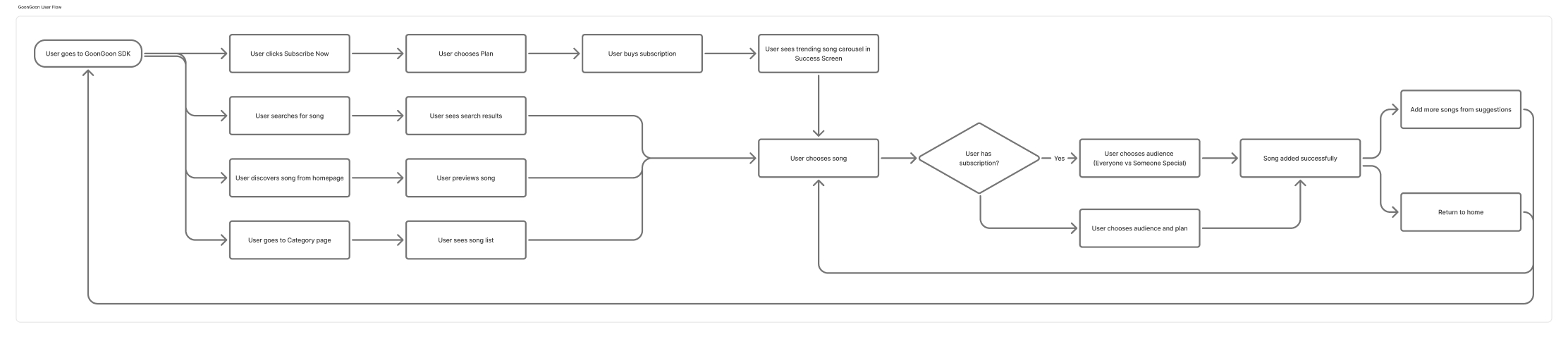
User Journey Map

Wireframes

Solutions












Accessibility Considerations
Dark Mode to reduce battery drain and eye strain
Use of both color and icon to indicate status
48dp Touch Target Sizes
Outcomes
Monthly Active Users increased from ~50K to 100K+
97% Y-o-Y Revenue Growth

Retrospective
What I Learned
Mental Models as Growth Hacking Tools
GoonGoon’s meteoric increase in subscriber base and revenue can be attributed to the redesign’s focus on users’ mental models
Canonic Layouts over Reinventing the Wheel
Taking inspiration from canonic layouts implemented by Spotify or Apple Music not only sped up the design process but also helped with user adoption
Challenges/Trade-Offs
Business Model vs User Experience
In some instances, the experience could not be simplified because of the complexities in the business model itself. For example, certain popular songs require users to pay an additional fee on top of their subscription fee.
Regulatory Practices vs User Experience
The activation journey could not be streamlined since regulatory directives in Bangladesh require subscribers to reply “YES” via SMS to activate services. This meant users could not complete the journey end-to-end from the app
What would I do differently now?
Incorporate videos or animations to increase user engagement
Segregate the Manage page into two separate tabs- Subscription and Library to avoid the page becoming too long
Introduce ability to record users’ own caller tunes (similar to voicemails in North America)
4+ Years in PRODUCT DESIGN
HCIM STUDENT @ UMD